Friday April 2026

হটলাইন

সেবা এবং ধাপ

নং শিরোনাম সেবার ধাপ কার্যকলাপ
  
আনসার ভিডিপি উন্নয়ন ব্যাংকের মাধ্যমে ক্ষুদ্র ঋণ প্রদানের প্রসেস দেখুন
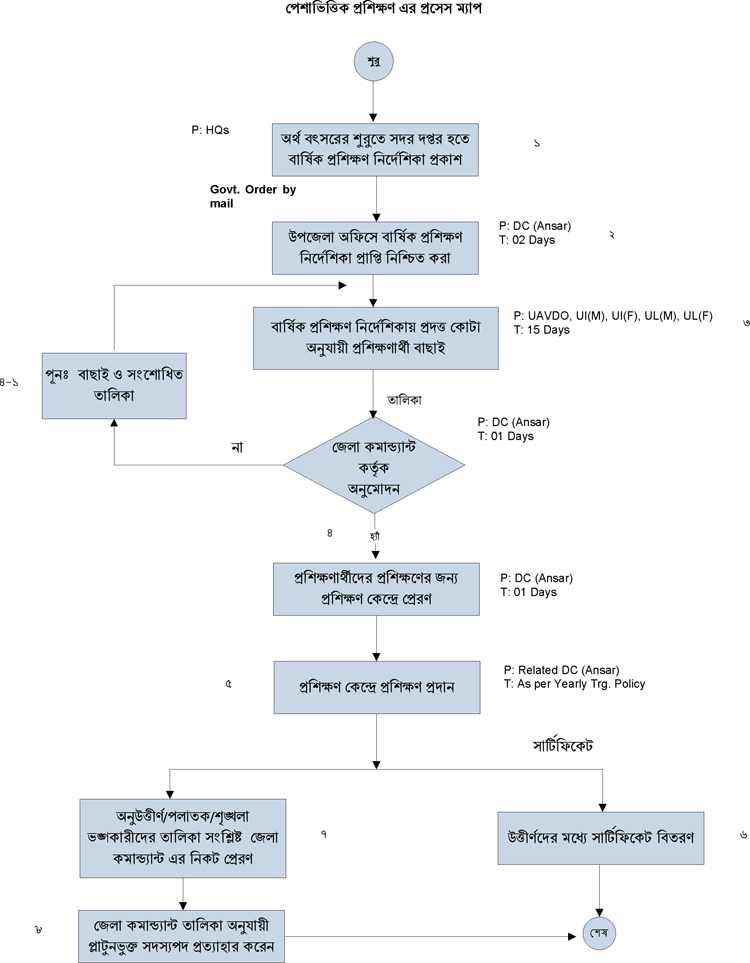
পেশাভিত্তিক প্রশিক্ষনের সেবার প্রসেস দেখুন
জরুরী প্রয়োজনে নির্বাহী আদেশে আনাসার অংগীভূতকরণ দেখুন
অঙ্গীভুত আনসারের নিরাপত্তা মোতায়েন সেবার প্রসেস দেখুন
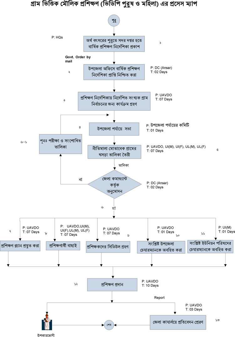
মৌলিক প্রশিক্ষণের সেবার প্রসেস দেখুন
দেখছেন ১ থেকে ৫ পর্যন্ত, মোট ৫ এন্ট্রি

এক্সেসিবিলিটি

স্ক্রিন রিডার ডাউনলোড করুন